Документация для пользователей
Optimism AI — единый API-шлюз к LLM-моделям. Один ключ, один баланс, множество провайдеров и моделей.
Начало работы
- Регистрация — создайте аккаунт.
- Вход — войдите по email.
- После входа откроется дашборд.
Для доступа к API нужен положительный баланс. Пополнение — в разделе «Биллинг» (оплата через Stripe при настройке).
Разделы дашборда
Обзор
Баланс, запросы за сегодня, токены, активные ключи и график за 7 дней. Последние запросы с датой и стоимостью.
Перейти →API Ключи
Создайте ключ для вызова API. Ключ показывается один раз при создании — сохраните его. Можно отозвать неактивный ключ. Тест в чате — без ключа, по сессии.
Перейти →Модели
Список доступных моделей, провайдер, контекст, цены за 1M токенов (input/output) с наценкой 15%. Поиск и фильтр по провайдеру.
Перейти →Чат
Проверка запросов к API без ключа (авторизация по сессии). Выберите модель и отправьте сообщение — списание идёт с вашего баланса.
Перейти →Биллинг
Текущий баланс и история операций (пополнения и списания). Кнопка «Пополнить» — настраивается через Stripe Checkout и webhook.
Перейти →Подписки
Учёт внешних подписок (название, стоимость в месяц, дата следующего платежа). Добавление, пауза, удаление.
Перейти →Аналитика
Запросы, токены и стоимость за 24ч / 7д / 30д. График по дням и разбивка по моделям.
Перейти →Настройки
Профиль, уведомления (низкий баланс, отчёты, статус провайдеров), 2FA, IP allowlist, удаление аккаунта.
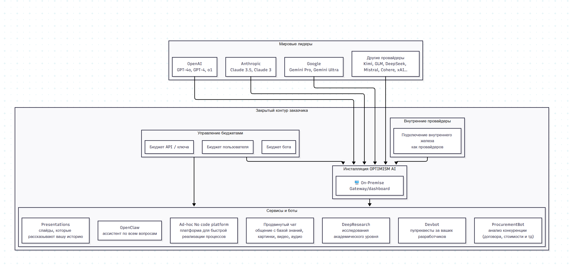
Перейти →Концепция On-Premise
Наземное решение: архитектура OPTIMISM AI (on-premise). Нажмите на изображение, чтобы открыть на весь экран.
API
Эндпоинт чата совместим с OpenAI-форматом. Авторизация: Bearer API_KEY в заголовке или сессия (cookies).
POST /api/v1/chat/completions
Content-Type: application/json
Authorization: Bearer <ваш_api_ключ>
{
"model": "gpt-4o",
"messages": [{"role": "user", "content": "Привет!"}],
"max_tokens": 1024
}- Список моделей:
GET /api/v1/models(тот же заголовок авторизации). - При недостаточном балансе вернётся
402 Insufficient balance. - Стоимость списывается с баланса по тарифам моделей (с наценкой 15%).